Wednesday, February 4, 2026
Uahel

UPPER ARUN HYDRO-ELECTRIC LIMITED

  • HOME
  • COMPANY
    • About Us
    • Board of Directors
    • Our Team
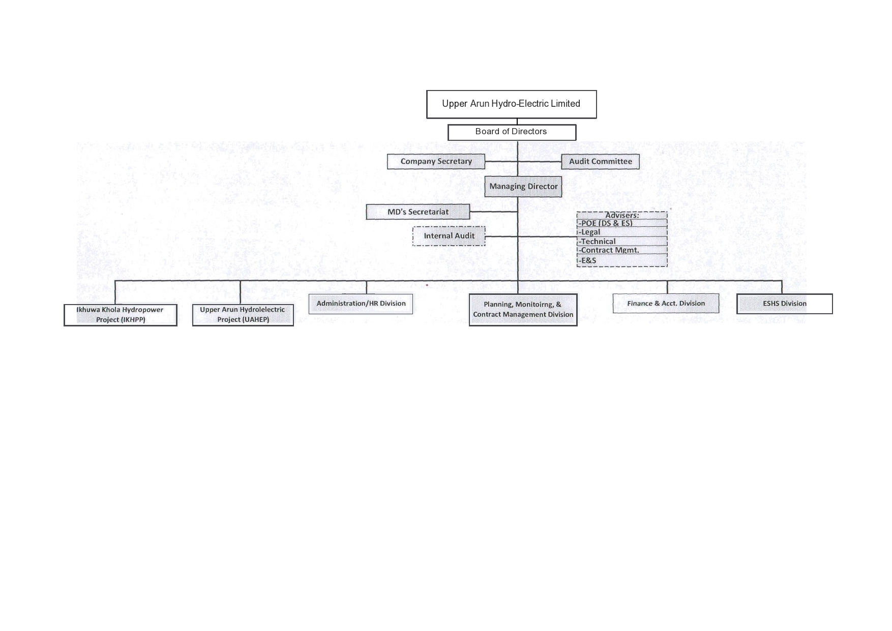
    • Organisational Chart
  • PROJECTS
    • Upper Arun Hydro-Electric Project
    • UAHEP-Organisational Chart
    • Ikhuwa khola Hydropower project
    • IKHPP-Organisational Chart
  • MEDIA CENTER
    • Notice
    • News
    • Annual Reports
    • Forms And Information
  • TENDER
  • RECRUITMENT
    • Results
  • REPORTS
    • Environmental Reports
  • GALLERY
    • Photo (Corporate)
    • Photo (Site)
    • Video
  • GRMS
  • CONTACT US

Organisational Chart


Uahel

UPPER ARUN HYDRO-ELECTRIC LIMITED

Shantipriya Marg, Maharajgunj, Kathmandu

014-720-543, 014-720-553
upperarun@nea.org.np
uahepnea@gmail.com

Useful Links

  • Department of Electricity Development
  • Nepal Electricity Authority
  • Public Procurement Monitoring Office
  • Ministry of Energy, Water Resources and Irrigation

Follow Us


© 2026 All Rights Reserved by Upper Arun Hydro-Electric Limited | Website by Waveplusit

Website by Phurba